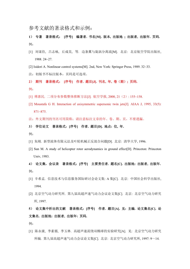
参考文献的格式怎么写范例图片

参考文献的格式怎么写范例图片

桑端丽 2025-10-03 智能 3 次浏览 0个评论

  一篇合格的论文不但要有精彩的文笔描述,还需要权威的数据作支撑;这些权威数据从哪里来?答案是参考文献。

  如果一篇论文里面的数据是从别处摘抄或者借鉴而没有写参考文献,是为盗用,而不是参考。

  本篇小编分享参考文献的两个知识常识:

  ①参考文献哪里找;

  ②参考文献怎么写。

参考文献的格式怎么写范例图片

  1.传统参考文献:

  图书馆:图书馆图书是传统参考文献来源的主要途径,而且相对其他传统方式来说,是比较方便实惠的;

  2.中国知网:www.sbvv.cn

参考文献的格式怎么写范例图片

  中国知网(CNKI)是比较权威的网络文献来源,而且大多数高校都有跟中国知网的合作,在学校是可以免费下载文献,校外是需要收费的;

  在中国知网官网的分类目录或者检索区域输入文献标题,就能找到所需文献了。如图:

  3.维普期刊:

  在维普期刊使用高级检索,可以精确查找到所需文章。

  网址:https://lib.cqvip.com/;

  检索方法:首页检索区输入文献名称或关键词。

  4.万方数据库:

  网址:https://g.wanfangdata.com.hk/

  检索方法:点击首页搜索旁边的高级检索,进入检索区域。

  5.百度学术:

  网址:https://xueshu.baidu.com/

  检索方法:搜索引擎试搜索,搜索栏输入名称。

  6.其他文献来源:除了上述比较常用的权威机构外,其他专业性比较强的可以到下面所列途径检索:

  ①开世览文;

  ②超星图书;

  ③E线图情;

  ④读秀中文;

  ⑤百链云;

  ⑥全球索索;

  ⑦三大农业数据库;

  ⑧外语学习资源库等。

转载请注明来自夕逆IT,本文标题:《参考文献的格式怎么写范例图片》

每一天,每一秒,你所做的决定都会改变你的人生!

发表评论

快捷回复:

评论列表 (暂无评论,3人围观)参与讨论

还没有评论,来说两句吧...